3月10日,南方电网公司用户侧数字电网建设及产业机遇研究项目采购。
为把握配电网形态和功能转变,加快一二次设备更新改造和智慧升级,推动配电网柔性化、智能化、数字化转型,本项目开展用户侧数字电网建设及产业机遇研究项目研究
本项目开展用户侧数字电网建设及产业机遇研究,研究内容主要包括:
1.研究分析当前国家、行业关于配电网改革和战略新兴产业的相关政策与行业趋势。
2.分析南方电网当前围绕用户侧数字电网建设及产业发展中的现状、存在的问题及挑战。
3.研究形成公司推动用户侧数字电网建设及产业发展的顶层设计、路径与举措。
详情如下:
南方电网公司用户侧数字电网建设及产业机遇研究项目采购公告
(采购编号:CG0000062002238228)
1.采购条件
本采购项目南方电网公司用户侧数字电网建设及产业机遇研究项目,采购人为中国南方电网有限责任公司,项目资金已落实。该项目已具备采购条件,现对该项目进行公开谈判采购。
2.项目概况和采购范围
2.1项目概述:为把握配电网形态和功能转变,加快一二次设备更新改造和智慧升级,推动配电网柔性化、智能化、数字化转型,本项目开展用户侧数字电网建设及产业机遇研究项目研究,支撑公司“十五五”战略规划做细、做实,为后续高效精准发力夯实研究基础。
2.2采购范围:本项目开展用户侧数字电网建设及产业机遇研究,研究内容主要包括:
1.研究分析当前国家、行业关于配电网改革和战略新兴产业的相关政策与行业趋势。
2.分析南方电网当前围绕用户侧数字电网建设及产业发展中的现状、存在的问题及挑战。
3.研究形成公司推动用户侧数字电网建设及产业发展的顶层设计、路径与举措。
交付物:
(1)《南方电网公司用户侧数字电网建设及产业机遇研究报告》1份。
(2)《南方电网公司用户侧数字电网建设及产业机遇研究成果专报》1份。
(3)在公司内部或外部主流媒体发布观点类新闻稿件1份。具体研究内容及要求详见附件技术规范书。
2.3项目实施地点:广州
2.4采购分类:专项
2.5项目类别:服务
2.6标的清单:

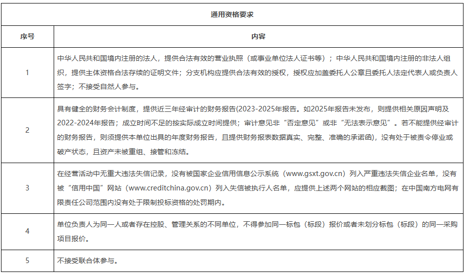
3.供应商资格要求

投稿与新闻线索:邮箱:tuijiancn88#163.com(请将#改成@)
特别声明:企业推荐网转载其他网站内容,出于传递更多信息而非盈利之目的,同时并不代表赞成其观点或证实其描述,内容仅供参考。版权归原作者所有,若有侵权,请联系我们删除。