欢迎访问企业推荐网
环境检测行业公司推荐 环境检测行业动态

生态环境部直属企事业单位2026年度公开招聘公告

2026-04-02 869
根据工作需要,生态环境部部分直属企事业单位开展2026年度公开招聘工作,现将有关事项公告如下:
  一 招聘对象
  (一)面向应届毕业生的招聘岗位(以下简称毕业生岗位)
  2026年国内高校应届毕业生(含两年择业期内未落实工作单位的高校毕业生,不含各类委培生、定向生),应于2026年12月31日前取得学历学位证书。报考人员在校期间和两年择业期内未缴纳社会保险。京内生源指已具有北京市常住户口的报考人员(不含北京高校学生集体户口),京外生源须符合人力资源社会保障部有关在京落户要求。
  留学回国人员(留学回国和毕业时间均在2025年1月1日之后且尚未就业)应于报到前完成学历学位认证。报考人员应当具有北京市常住户口(不含北京高校学生集体户口)。
  (二)面向社会的招聘岗位(以下简称社招岗位)
  1.在京单位社招岗位:具有北京市常住户口(不含北京高校学生集体户口)的社会人员;具有北京市常住户口(不含北京高校学生集体户口)或符合北京市落户政策的博士后出站人员。其中,博士后出站人员须在2026年12月31日前出站。
  2.京外单位社招岗位:2026年国内高校应届毕业生(含两年择业期内未落实工作单位的高校毕业生,不含各类委培生、定向生)、社会人员、博士后出站人员、留学回国人员。其中,博士后出站人员须在2026年12月31日前出站;留学回国人员应于报到前完成学历学位认证。
  毕业生岗位、社招岗位招聘对象具体以岗位信息表要求为准。
  二 报名条件
  1.具有中华人民共和国国籍;
  2.政治立场坚定,拥护中华人民共和国宪法,拥护中国共产党领导和社会主义制度,增强“四个意识”、坚定“四个自信”、做到“两个维护”,在思想上政治上行动上同以习近平同志为核心的党中央保持高度一致,有志投身国家生态环境保护事业;
  3.具有良好的品行,身体健康;
  4.具备报考岗位所需要的学历学位条件(岗位要求的专业条件为报考者最高学历学位对应专业);
  5.年龄原则上不超过38周岁(1987年4月1日后出生),其中在京单位招聘的京外生源毕业生须符合人力资源社会保障部有关在京落户要求。部分社招岗位年龄可放宽到45周岁(1980年4月1日后出生)或50周岁(1975年4月1日后出生),具体详见岗位信息表(附件1);
  6.具备岗位职责要求的工作能力;
  7.具备岗位所需的其他条件。
  因犯罪受过刑事处罚的人员、被开除中国共产党党籍的人员、被开除公职的人员、被依法列为失信联合惩戒对象的人员,在各级公职人员招考中被认定有舞弊等严重违反考试录(聘)用纪律行为还在禁考期的人员,以及法律法规规定不得聘为事业单位工作人员的其他情形的人员,不得报考。
  报考人员不得报考聘用后即构成回避关系的招聘岗位。
  报考人员报名时应签署《考生诚信承诺书》(附件2),承诺所提供信息真实准确,并承担不实承诺相关责任。
  三 报名办法
  (一)招聘岗位
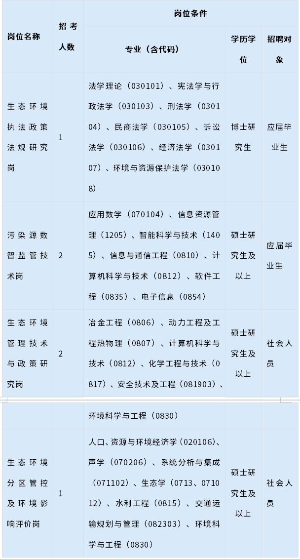
  2026年,生态环境部直属企事业单位计划公开招聘工作人员43名,招聘单位、具体岗位信息详见附件1。其中,有关岗位专业条件参考教育部公布的专业目录(《普通高等学校本科专业目录(2025年)》、《授予博士、硕士学位和培养研究生的学科、专业目录(2008年)》、《研究生教育学科专业目录(2022)》)。考生所学学科专业不在选定的参考目录中,但与岗位所要求的学科专业类同的报考人员,可以主动联系招聘单位确认报名资格。
  (二)报名方式及步骤
  1.报名方式
  本次招聘采取网络报名方式,考生可在招聘公告发布之日起至4月14日24:00期间,登录人力资源社会保障部事业单位公开招聘服务平台,注册并提交报考申请(请务必全面、准确填写个人信息,规范填写专业名称及代码,上传《考生诚信承诺书》;报考社招岗位的人员需将身份证、各阶段学历学位证书或所在学校签字盖章的毕业生就业推荐表、科研项目、论著、获奖荣誉以及其他业绩证明材料扫描合并成1个PDF文件上传至报考系统)。本次招聘每名考生仅限报考一个岗位,报名与考试使用的身份证必须一致。
  2.资格审查
  各招聘单位组织对报考人员资格条件进行审查,确定参加考试的人选。报考人员可登录人力资源社会保障部事业单位公开招聘服务平台查询是否通过审查。通过资格审查的,不能再报考其他岗位;报名期间,未通过资格审查的可以改报其他符合条件的岗位,尚未被审查的可以联系原报考单位改报其他岗位。
  同一岗位拟招聘人数与报考该岗位通过资格审查的人数比例原则上达到1:5方可开考。对于毕业生岗位(核与辐射安全中心的毕业生岗位除外),达不到开考比例的,相应核减该岗位招聘名额或取消该岗位招聘计划。对于核与辐射安全中心的毕业生岗位和社招岗位,如达不到开考比例但通过资格审查人数多于拟招聘人数、能够形成有效竞争的,经招聘单位领导班子集体研究决定是否按照实际通过资格审查的人数组织考试;达不到开考比例且通过资格审查人数等于或小于拟招聘人数、不能形成有效竞争的,按相应规则核减或取消岗位招聘计划。核减或取消岗位招聘计划情况在生态环境部招聘网站以及人力资源社会保障部事业单位公开招聘服务平台公布。岗位招聘计划取消后,报考该岗位人员可调剂至其他符合报考条件的岗位。
  四 考试时间、地点和内容
  毕业生岗位考试包括笔试和面试;社招岗位不再进行笔试,采用直接面试的方式进行考试。参加考试时,必须携带本人身份证。
  (一)笔试
  笔试主要测试考生综合素质,采用现场纸笔考试形式,笔试公告将在生态环境部招聘网站以及人力资源社会保障部事业单位公开招聘服务平台公布,考生须及时按要求在报考系统上确认是否参加笔试。笔试试卷分为“职业能力测试”和“主观题测试”两部分。考试时限为120分钟,总分值为100分,设置合格分数线(60分),笔试分数60分及以上者方可进入面试环节。
  (二)面试
  毕业生岗位笔试结束后,按照报考人员笔试成绩从高分到低分的顺序,以1:5的比例确定进入面试人员名单。若某岗位有考生主动放弃面试机会,则按该岗位成绩由高到低的顺序依次递补(如考生在面试开始前24小时内放弃,可以不再递补);如遇末位同分情况,一并进入面试。招聘岗位进入面试人数低于1:5比例的,按达到笔试合格分数线实际人数进入面试。社招岗位资格初审通过者,均可参加面试。面试满分为100分,设置合格分数线(70分),面试分数70分及以上者方可进入体检和考察环节。
  面试由各招聘单位自行组织。面试具体时间、地点由招聘单位以适当形式通知考生,未进入面试考生不再另行通知。对于毕业生岗位,各招聘单位根据岗位特点可在面试阶段增设专业考试。
  五 体检考察及公示聘用
  毕业生岗位笔试、面试按4:6的权重计算得出总成绩;增设专业考试的,笔试、专业考试和面试成绩权重为3:3:4。在达到面试合格分数线的考生中,根据总成绩,按照由高分到低分的顺序,1:1确定进入体检和考察人员名单。社招岗位在达到面试合格分数线的考生中,根据面试成绩由高到低,按照1:1比例确定进入体检和考察人员名单。
  体检标准及项目一般参照现行公务员录用体检通用标准执行。考察采取实地走访、个别谈话、审核人事档案(学籍档案)、同本人面谈等方法,了解考察人选政治素质、道德品质、能力素质、心理素质、学习和工作表现、遵纪守法、廉洁自律等情况,以及是否具有应当回避的情形。
  参加体检和考察的考生如有不合格或主动放弃,可以按总成绩(社招岗位按面试成绩)从高到低顺序依次递补。总成绩同分的,按面试成绩由高到低顺序依次递补。未进入体检和考察环节的考生一般不再另行通知。
  综合考虑考试、体检和考察情况,确定拟聘用人员,并在中央和国家机关所属事业单位公开招聘服务平台、生态环境部以及生态环境部招聘网站公示5个工作日。公示结束且结果无异议的,签订聘用合同(中国环境出版集团有限公司签订劳动合同)。
  六 有关提示
  请考生如实填写报名信息,如有弄虚作假,一经查实,立即取消考试资格。咨询岗位资格条件等问题,可与招聘单位联系。
  上述招聘工作安排如有调整,以生态环境部招聘网站以及人力资源社会保障部事业单位公开招聘服务平台最新公告为准。
  生态环境部环境工程评估中心2026年度公开招聘岗位信息表

投稿与新闻线索:邮箱:tuijiancn88#163.com(请将#改成@)

特别声明:企业推荐网转载其他网站内容,出于传递更多信息而非盈利之目的,同时并不代表赞成其观点或证实其描述,内容仅供参考。版权归原作者所有,若有侵权,请联系我们删除。

热门文章
联系我们

邮箱:tuijiancn88#163.com(请将#改成@)