欢迎访问企业推荐网
新能源行业推荐公司 新能源行业动态 新能源耗材设备推荐

移动储能车,小众储能赛道迈向爆发前夜

2026-03-03 691
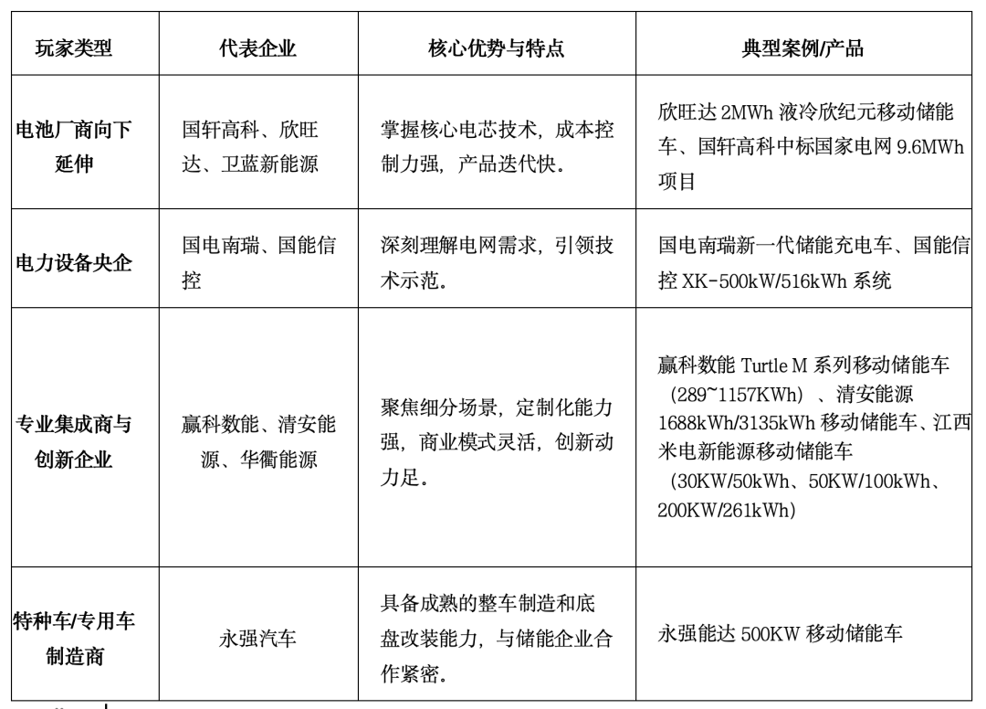
在储能领域,一条小众赛道正在悄然成型。 当行业的目光大多聚焦在大型储能电站的招标、户用储能的出海时,一批玩家已经低调地做着同一件事,把储能系统搬上车。 春运期间,移动储能车已经显露身手。南方电网深圳供电局首台零碳排储能电源车,2月6日在龙岗水官高速收费站上岗,国网山西省电力公司也在客流量较大的服务区创新部署了移动储能车1台,缓解高峰时段充电排队压力。 此外,南方电网、国家电网已在广东、广西、山西、河南等多个省市悄然投运了一批移动储能车。 欣旺达、国轩高科、赢科数能、清安能源、华衢能源……这些名字则陆续出现在移动储能车的交付名单上。 随着能源结构转型和电力市场化改革深入,传统固定式储能受限于地理位置和审批周期,具备随储随到、灵活部署、零碳静音等优势的移动储能车,不仅是移动的“超级充电宝”,更是分布式储能的重要补充,能够深度参与车网互动(V2G)、削峰填谷及微网调度。 各类玩家汇聚,移动储能车悄然落地 事实上,行业内部署移动储能车赛道的企业已经蔚然可观。 移动储能车横跨储能与专用车两大领域,目前该市场处于群雄并起的阶段,产品差异明显,商业模式多样,场景覆盖广泛,形成了多元化的竞争格局。 有的企业追求大容量、高功率,有的强调灵活性和性价比,有的深耕特定行业。头部企业尚未形成绝对垄断,整个赛道充满活力。 赛道主要玩家包括电池厂商、专业集成商与创新企业、专用车/汽车制造商等,各自依托核心优势切入市场。 目前,已经有欣旺达、赢科数能、国轩高科、国能信控、国电南瑞、卫蓝新能源、宏英智能、康晋电气、清安能源、华衢能源、中能建储能科技、大为弘德、广州锐速智能科技、电猫新能、帮吾充、永强能达&永强汽车、江西米电新能源、易特智行、易佳能、百川畅银等企业推出了移动储能车产品。 当前,移动储能车已在多个场景实现规模化落地,并从应急向常态化服务延伸。 商业化运营方面,赢科数能已有70台Turtle M系列移动储能车在横店落地投用,替代柴油发电为剧组供电,夜间低谷电充电(约0.35元/度)替代柴油发电(约2.5元/度),电费节省超60%; 截至2025年三季度,百川畅银已投入运营338台移动供热车,形成规模化运营能力。 国轩高科旗下易佳电投放运营数量已达1000台,覆盖上海、深圳、杭州、合肥、澳门等30城并出口海外,远销美国、日本、德国、新加坡、泰国、荷兰、印尼等地,该公司预测未来市场规模可达10万台。 电网企业应用方面,南方电网已经在深圳投用零碳排储能车,国家电网在河南、山西等地部署多台移动储能车,用于高速服务区应急充电与保电。 此外,项目招标也在启动,如西安城投移动储能车采购项目由领充新能源以约950万元中标;咸阳川庆鑫源发布2500万元招标,引入移动储能供电服务于电驱压裂规模化发展等场景。 产品形态各异,移动储能车加速迭代 当前,市场上的移动储能车根据容量大小、设计理念和应用场景,主要可分为几种产品形态: 一是兆瓦级超大容量型(1 MWh~2+MWh),如欣旺达2MWh“欣纪元”、清安能源3.135 MWh移动储能车、大为弘德2MWh移动储能车等。这类产品能量密度高,通常采用液冷技术控制体积,可替代柴油发电机作为主力电源。 例如,欣旺达储能液冷10米级一体式移动储能车·欣纪元,车载能量高达2MWh,配置超大功率800kW PCS及2把120kW快充枪,快充功率最高可达240kW,且与常见的车、电分离不同,采用一体式结构的车身设计,车身较常见移动储能车缩短3.4米以上,适配更多应用场景。 与同尺寸下配置500kW电池组、60kW功率的移动储能车相比,“欣纪元”容量提升300%,最大充电功率提升220%。在成本方面,与柴油发电机相比,“欣纪元”运行成本降低15%-20%,功率提升1.3倍。 另据了解,传统的柴油发电车单次的发电成本可达7000元,大为弘德2MWh移动储能车型单次的发电成本仅2000元,在发电成本方面节约了近70%。 二是模块化/可扩展型的中高容量型(289kWh~1MWh),如赢科数能289~1157KWh的Turtle M系列、 国能信控XK-500kW/500kWh产品、Allye Energy公司的MAX系列。 例如,国能信控1月交付的XK-500kW/500kWh移动储能车储能系统,采用标准化、模块化设计理念,选用了1C倍率、高安全、长寿命的磷酸铁锂电池,由3个独立的电池簇构成储能单元,总容量为500千瓦/516千瓦时。 三是智能移动充电型(100kWh~200kWh),如国轩高科第三代智能移动储能充电车、时代聚能L4级移动储能充电车Energy Tank 100 Ultra、电猫新能105kWh移动储能充电车、鲸充105kWh移动储能充电车(80kW快充)。 例如,国轩高科第三代智能移动储能充电车,整机尺寸:长2.27米*宽0.99米*高1.38米,电量198.95kWh,整机重量2250kg。输出功率DC 120KW,主要应用于社区、停车场、商圈、医院、高速救援等场景,帮助新能源车主解决充电焦虑,多人排队,高占位费等问题,设备灵活多用,多场景覆盖,从以前车找电到现在电找车的转化。 四是其他特种功能型产品,如百川畅银的移动储能供热车,采用罐式集装箱半挂车,通常最大蓄热量为25GJ、额定载质量为24t,目前主要利用相变蓄热原理,进行热能的存储与释放,为纯物理蓄热工艺,不涉及危化品。 截至2025年三季度,百川已投入运营338台储能车,形成规模化运营能力。2025年上半年,该业务营收达5723万元,同比增长39.49%。 趋势明朗,移动储能车迈向常态化与智能化 目前来看,移动储能车正从应急备用向常态化、智能化、系统化的能源基础设施演进,呈现出四大核心发展趋势: 趋势一:应用场景泛化,从保电配角到刚需主角。 移动储能车场景已突破传统的应急保电,深度渗透至高价值商业领域,在工商业替代、影视拍摄、移动供热等场景的经济性已获验证,正加速替代柴油发电机,成为降本增效的刚需工具。 趋势二:产品技术进阶,向高密、液冷、模块化跃迁 技术迭代围绕提升经济性与环境适应性展开。一方面,兆瓦级大容量与液冷温控成为主流,能量密度和安全性显著提升;另一方面,产品设计走向模块化,支持灵活扩容与多场景适配,并通过标准化电池箱降低全生命周期成本。 趋势三:角色深度融合,成为新型电力系统的柔性节点 移动储能车还有望成为分布式储能的重要补充,不仅能削峰填谷,更能参与V2G,在源网互动中,发挥更大价值,支撑电网稳定性与新能源消纳。 趋势四:商业模式创新,从卖设备到卖服务 市场正从单一产品销售转向硬件+运营+数据”的综合服务。典型如国轩高科易佳电,采用租赁、灵活调度模式降低用户门槛。 总之,移动储能车正成为能源转型中打通移动性与灵活性的关键拼图。随着技术降本、电力市场改革深化,这条小众赛道正从悄悄布局迈向爆发前夜。

投稿与新闻线索:邮箱:tuijiancn88#163.com(请将#改成@)

特别声明:企业推荐网转载其他网站内容,出于传递更多信息而非盈利之目的,同时并不代表赞成其观点或证实其描述,内容仅供参考。版权归原作者所有,若有侵权,请联系我们删除。

热门文章
联系我们

邮箱:tuijiancn88#163.com(请将#改成@)