海南电网有限责任公司2026年第一批主网项目可研、勘察设计专项公开招标项目招标,共设置5个标段,包含29个主网建设项目。
详情如下:
海南电网有限责任公司2026年第一批主网项目可研、勘察设计专项公开招标项目招标公告
(项目编号:CG0700022002263998)
1.招标条件
本招标项目海南电网有限责任公司2026年第一批主网项目可研、勘察设计专项公开招标项目已批准建设,项目建设单位为详见标的物清单,招标人为海南电网有限责任公司,项目资金来自自筹资金,出资比例为100%,资金已落实。该项目已具备招标条件,现对本项目的可研勘察设计进行公开招标。
2.项目概况和招标范围
2.1建设地点:海南省。
2.2项目概况及建设规模:
2.2.1项目概况:对海南电网有限责任公司“十五五”高压配电网规划库中通过前期决策的项目,进行可研、勘察设计及站址廊道手续办理的专项招标,共设置5个标段,包含29个主网建设项目。
2.2.2建设规模:详见标的物清单。
2.3招标范围:
标段1:可行性研究、规划报建(如有)、工程测量、岩土工程勘察、岩土工程设计(如有)、编制设计文件、编制设计概算、预算、施工招标限价初稿编制(含招标配合)、现场技术服务、提供技术交底、施工配合、参加试车(试运行)、编制竣工图、竣工线路复测、设计配合结算及总结算报告编制、配合竣工验收、配合电子化移交、配合物资设备录入、全面开展标准建设等发包人委托的其他服务工作。根据建设单位需要,在定额版造价成果基础上,按需同步递交工程量清单版造价成果。
标段2至标段5:可行性研究、规划报建(如有)、站址廊道手续办理、工程测量、岩土工程勘察、岩土工程设计(如有)、编制设计文件、编制设计概算、预算、施工招标限价初稿编制(含招标配合)、现场技术服务、提供技术交底、施工配合、参加试车(试运行)、编制竣工图、竣工线路复测、设计配合结算及总结算报告编制、配合竣工验收、配合电子化移交、配合物资设备录入、全面开展标准建设等发包人委托的其他服务工作。根据建设单位需要,在定额版造价成果基础上,按需同步递交工程量清单版造价成果。
2.4资格审查方式:资格后审。
2.5项目类别:工程。
2.5招标分类:专项。
2.6标的清单及分包情况:

注:(1)报价方式:采用下浮率报价,下浮率大于等于0%的为有效报价。
(2)合同签订方式:中标通知书发出后,建设单位与中标人签订暂定价合同,暂定价=各工程项目预计采购金额×(1-中标下浮率)。
(3)结算方式:标段1:①可研费:固定价,单个项目结算费用=可研费预计采购金额×(1-中标下浮率);②勘察费、设计费:据实结算,按照《关于落实《国家发展改革委关于进一步放开建设项目专业服务价格的通知》(发改价格〔2015〕299号)的指导意见》(中电联(2015)162号)执行。标段2至标段5:①可研费、站址廊道手续办理费:据实结算,按照《关于落实《国家发展改革委关于进一步放开建设项目专业服务价格的通知》(发改价格〔2015〕299号)的指导意见》(中电联(2015)162号)执行;②勘察费、设计费:据实结算,按照中国南方电网有限责任公司电力建设定额站文件《关于印发南方电网公司输变电工程勘察设计及三维模型数字文件移交等费用标准(2024年版)的通知》(南方电网定额〔2024〕13号)规定计算费用。在合同执行中,如有新文件应执行新文件,新文件为自发文之日起执行,初步设计已审定的工程勘察设计费不再调整。单个项目结算费用=标准取费×(1-中标下浮率)。
(4)标段2至标段5实施退出机制后的替补方案:如某标段中标单位出现某个项目实施履约不能胜任时,则按合同约定退出机制,并对承包商进行履约评价和扣分处罚,由其他中标单位替补,替补顺序为3标段接替2标段,4标段接替3标段,5标段接替4标段,2标段接替5标段。替补后中标下浮率执行替补中标人的中标下浮率。如果接替单位也无法胜任时,则招标人有权重新招标。
(5)中标人不得将其承包的全部工程设计转包给第三人,或将其承包的全部工程设计肢解后以分包的名义转包给第三人。中标人不得将工程主体结构、关键性工作及专用合同条款中禁止分包的工程设计分包给第三人,工程主体结构、关键性工作的范围由合同当事人按照法律规定在专用合同条款中予以明确。中标人不得进行违规分包。
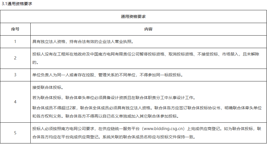
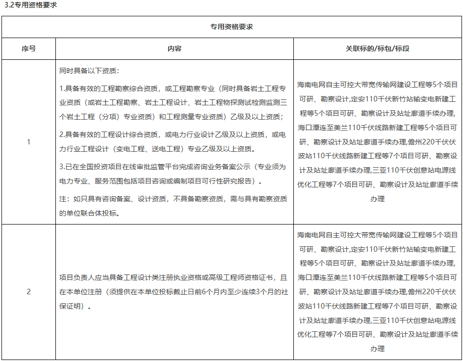
3.投标人资格要求


投稿与新闻线索:邮箱:tuijiancn88#163.com(请将#改成@)
特别声明:企业推荐网转载其他网站内容,出于传递更多信息而非盈利之目的,同时并不代表赞成其观点或证实其描述,内容仅供参考。版权归原作者所有,若有侵权,请联系我们删除。