欢迎访问企业推荐网
新能源行业推荐公司 新能源行业动态 新能源耗材设备推荐

杂原子掺杂石墨烯在锂离子电池负极中的研究进展

2026-03-06 1030
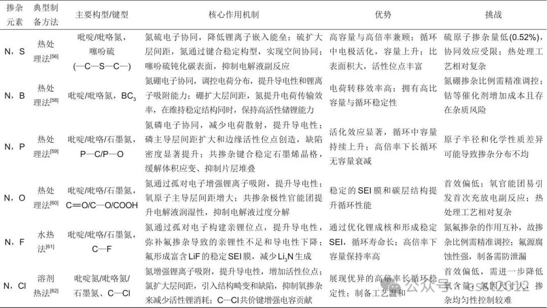
作者:王良旺1 刘斌1 肖灵2 何立粮1 文芳1 徐岩岩1 单位:1. 广州特种设备检测研究院,国家石墨烯产品质量检验检测中心(广东); 2. 南京工业大学城市建设学院 引用本文:王良旺, 刘斌, 肖灵, 等. 杂原子掺杂石墨烯在锂离子电池负极中的研究进展[J]. 储能科学与技术, 2026, 15(1): 114-128. DOI:10.19799/j.cnki.2095-4239.2025.0739 本文亮点:1.系统整合单掺杂与共掺杂分类,明确掺杂原子特性、元素组合及掺杂方式的影响,梳理二者储锂调控机制。 2.揭示共掺杂多效应协同突破单掺杂瓶颈的逻辑,构建掺杂与储锂性能关联框架。 摘要: 石墨烯凭借独特的二维结构和优异的性能在锂离子电池负极材料领域备受关注。然而,石墨烯的固有化学惰性和易聚集倾向制约了其应用。杂原子掺杂是优化石墨烯电化学性能的关键策略。本文综述了氮、硼、硫、磷、硅、卤素等不同杂原子掺杂石墨烯的制备方法、储锂机制及性能优势。杂原子掺杂石墨烯根据掺杂元素数量的不同分为单掺杂石墨烯和共掺杂石墨烯。杂原子掺杂效果主要受掺杂原子半径、电负性、元素组合以及掺杂方式等因素的影响。单掺杂石墨烯通过调控电子特性、引入缺陷和活性位点、扩展层间距等策略,可显著提升石墨烯的电化学性能。共掺杂石墨烯通过电子效应、空间效应及稳定性协同作用突破单掺杂石墨烯的性能瓶颈。杂原子掺杂尤其是共掺杂策略,通过多机制协同显著提升石墨烯的储锂容量、倍率性能及循环稳定性,为高性能锂离子电池负极材料的设计与开发提供了重要研究思路与方向。 关键词: 石墨烯, 杂原子掺杂, 单掺杂, 共掺杂, 锂离子电池 锂离子电池凭借其能量密度高、无记忆效应、长循环寿命、轻便和环境友好等优异特性,已成为便携式电子产品、新能源汽车以及其他固定式储能设备的理想选择。锂离子电池电极材料的导电性、表面化学特性、微观结构等在电池能量转换过程中发挥着重要作用。当前主流石墨负极的理论容量已接近极限,亟待开发新型的高容量锂离子电池负极材料。 石墨烯作为碳的二维同素异形体,兼具优异的导电性、高比表面积及优良的机械强度。其理论容量高达714 mAh/g,然而,本征石墨烯的化学惰性及范德华力诱导的层间团聚特性限制了其实际应用。抑制堆叠并提升电化学性能的主要策略包括:①引入硅、锗、锡等金属及其金属氧化物纳米粒子或者碳层作为间隔物来防止石墨烯堆叠,这些纳米粒子本身也具有一定的电化学活性;②通过结构设计制备球形、多孔、泡沫或纳米带状石墨烯,构造高比表面积以及互联扩散通道来提升石墨烯的电化学性能。此外,杂原子掺杂在改善石墨烯锂离子电池负极的电化学性能上发挥着重要的作用。 杂原子掺杂石墨烯可有效调控石墨烯的电子结构和物理化学性质,通过引入缺陷和活性位点、改善电解质润湿性、调控层间距、降低锂离子迁移能垒、提升导电性及结构稳定性等,显著增强其作为锂离子电池负极材料的分散性、储锂容量和倍率性能,并促进锂离子的快速脱嵌/扩散及电子传输。 石墨烯杂原子掺杂通过将异质原子引入其晶格,不仅可以改善石墨烯的分散性,更能有效调控石墨烯的电子结构、增加无序度。该策略通过提升导电性和引入额外活性位点显著增强石墨烯的电化学性能,且其诱导的结构形变和所需形成能通常低于其他改性方法。石墨烯掺杂技术主要分为两类:原位掺杂法和后处理掺杂法。原位掺杂法是在石墨烯合成过程中同步引入杂原子,包括化学气相沉积(CVD)、闪蒸焦耳加热法等,后处理掺杂法是将杂原子在各种条件下引入原始石墨烯晶格,包括热处理、水热或溶剂热法、等离子体处理、电弧放电法、微波辐射法和球磨法等。化学气相沉积在石墨烯生长过程中引入含杂原子的前驱体,实现石墨烯与杂原子的同步沉积,可精准调控掺杂浓度与分布。热处理法以石墨烯或氧化石墨烯为基底,在高温下石墨烯与杂原子源反应,通过热驱动使杂原子取代石墨烯晶格中的碳原子。该法工艺简单、成本低,可通过温度和时间调控掺杂量。水热或溶剂热法利用高温高压环境,使杂原子源与石墨烯前驱体反应,通过溶剂化效应促进杂原子嵌入石墨烯晶格。该法反应条件温和可控,尤其适合复杂掺杂体系的构建(如多元素共掺杂)。等离子体处理法利用等离子体中的高能粒子轰击石墨烯表面,打破部分C—C键并形成空位,促进杂原子嵌入缺陷位点。该方法掺杂效率高,且高能作用能增强杂原子与碳晶格的结合强度,提升掺杂稳定性。电弧放电法通过高压电弧产生的高温使石墨电极与掺杂源蒸发,杂原子与碳原子在气相中结合并沉积为掺杂石墨烯。该法掺杂速度快、效率高,但产物易团聚,适合制备高导电性掺杂石墨烯。微波辐射法利用微波的高频电磁场引发分子剧烈振动,在局部产生高温,促进杂原子源与石墨烯基底反应。该法加热均匀、耗时短,可避免高温导致的结构破坏,适合快速制备低缺陷掺杂体系。球磨法通过机械研磨产生的剪切力与冲击力,破坏石墨层间的范德华力及部分C—C键,使杂原子嵌入层间或缺陷处。该法操作简单、成本低,能实现大规模生产,尤其适合边缘选择性掺杂,但可能引入过量结构缺陷,需控制研磨强度。 石墨烯杂原子掺杂常用的掺杂元素包括氮、硼、硫、磷和卤素等,本文系统综述了不同杂原子掺杂对石墨烯电子特性、层间结构、活性位点、缺陷以及锂离子嵌入能垒变化等方面的调控作用,并深入解析其在锂离子电池负极中的协同作用机制(如提升容量、倍率性能、循环稳定性等)。尽管近年来已有一些关于杂原子掺杂石墨烯在电化学储能中应用的综述发表,但本综述旨在提供更具针对性和系统性的深入分析,主要体现在以下几个方面。首先,系统性地比较了多种掺杂元素(包括单掺杂与共掺杂)对石墨烯多维度特性的影响,致力于揭示杂原子之间以及杂原子与石墨烯之间的协同作用机制,阐明其如何共同优化负极材料的综合电化学性能。其次,建立这些微观结构演变与宏观锂电性能之间的内在构效关系,为高效设计高性能负极材料提供清晰的理论依据。最后,提出兼具科学性与可行性的未来研究方向,以期推动掺杂石墨烯从实验室研究向产业化应用的转化。 1 单掺杂石墨烯 1.1氮掺杂石墨烯 氮作为高效的石墨烯掺杂剂,主要以三种构型嵌入石墨烯晶格:石墨构型、吡咯构型和吡啶构型。吡啶氮主要位于石墨烯边缘或缺陷位点,一般取代石墨烯空位中的六元环碳原子;吡咯氮则在石墨烯空位处与碳原子形成五元环结构;石墨氮则在保持石墨烯六元结构基础上取代非空位处碳原子。氮的电负性高于碳,使得氮将电子吸引或拉向自身,从而引发石墨烯网络中的极化,高电负性效应增强了石墨烯与锂离子之间的相互作用。根据成键方式不同,氮掺杂石墨烯的金属-半导体转变可以呈现为N型(石墨构型)和P型(吡咯构型和吡啶构型)材料。氮掺杂通过引入拓扑缺陷与活性位点,增强电极/电解液的润湿性,从而促进锂离子的扩散。Xing等通过一步水热法以六亚甲基四胺(HMTA)为碳源和氮源,MgO颗粒作为模板,同时实现石墨烯的合成和氮掺杂。XPS分析得氮原子掺杂量1.68%,三种氮构型共存。由该材料制备的负极在电流密度100 mA/g时,50次循环后容量保持约600 mAh/g;电流密度200 mA/g时,150次循环后容量仍约保持在500 mAh/g。在5 A/g高倍率下容量为150 mAh/g,可恢复至初始容量650 mAh/g(电流密度重新降至100 mA/g时),结构稳定性优异。这是因为氮掺杂通过三种氮构型实现石墨烯电子结构的调控:一方面提升材料载流子浓度并改变能带结构,显著降低电荷转移电阻(2.738 Ω),优化石墨烯电子导电网络;另一方面,XRD分析显示(002)峰发生位移(层间距增至0.34 nm),TEM进一步证实存在基底面空位和扭曲结构(ID/IG=1.13),为锂离子提供了丰富的吸附存储位点,形成以缺陷位点为主导的锂离子存储模式。此外,氮掺杂石墨烯因模板作用形成3.8 nm孔径(BET比表面积达466 m2/g),与锂离子尺寸的匹配性显著降低扩散能垒,不仅优化锂离子扩散,更构建起立体导电网络,实现电子-离子协同传输,构建示意图见图1。加之少量含氧基团(C—O,C=O)可促进稳定SEI膜的形成,既增强界面稳定性,又有利于电解质的渗透,有效减少活性锂消耗,提升循环性能。 图1   氮掺杂石墨烯电子-离子协同传输网络的构建示意图 Tasdemir等采用一步热退火法在高温氨气/氩气氛围中对GO进行热退火制备得到氮掺杂氧化还原石墨烯(NrGO)。XPS分析得NrGO氮原子含量8.7%,吡啶氮占比52%。NrGO在10 A/g高电流密度下表现出240 mAh/g的容量,而rGO仅为113 mAh/g;经过500次循环之后,容量保持在90%左右;在0.1 A/g低电流密度下100次循环容量为488 mAh/g,为初始容量的114%。吡啶氮凭借强电负性显著增强锂离子吸附,循环中层间距的动态扩大,逐渐暴露更多活性位点,在低电流密度下展现出循环容量持续攀升的“越循环越强”颠覆性表现。BET分析显示NrGO具有微孔-介孔协同的分级孔隙结构,其比表面积为425.1 m2/g,微孔有助于锂离子存储,介孔匹配锂离子溶剂化尺寸以加速扩散,二者有效缓解体积膨胀、抑制电极结构坍塌,协同维持结构稳定性,显著抑制循环容量衰减。拉曼分析证实氮掺杂显著提升sp3缺陷位点密度(ID/IG=1.10),提供额外储锂位点以提升容量上限;嵌入碳骨架的石墨氮通过离域π电子网络强化面内电子传导效率,配合分级孔隙对锂离子传输动力学的协同优化,其高倍率容量较rGO提升55%。相比GO和rGO,NrGO的褶皱形貌更丰富、多孔结构更发达,增加的层间距与缺陷密度加速电解液浸润与锂离子扩散动力学,为优异储锂性能奠定关键结构基础。Ting等将高压液相剥离法制备的少层石墨烯(FLG)与氨水在200℃水热反应10 h得到氮掺杂石墨烯(N-FLG-A),作为对比,采用高温热解法(800℃)制备了氮掺杂石墨烯(N-FLG-H)。XPS分析得N-FLG-A氮原子掺杂含量为0.55%,以吡啶氮(34.21%)为主,吡咯氮(27.57%)、石墨氮(26.59%)次之。N-FLG-A在0.2 C倍率下循环100次后容量保持493 mAh/g(N-FLG-H为353 mAh/g),在10 C高倍率下仍保持248 mAh/g容量(N-FLG-H为146 mAh/g)。N-FLG-A凭借三重协同机制实现了从“储能材料”到“高功率电极”的跨越。其一,高吡啶氮含量作为电负性活性位点,不仅降低锂离子嵌入能垒,更通过化学吸附增强锂结合力。其二,BET分析显示的15.2 nm均一介孔结构与高比表面积(41.1 m2/g)形成高效离子传输通道,显著加速锂离子扩散动力学。其三,低电荷转移阻抗(仅9.65 Ω,源于多因素的协同作用:吡啶氮降低锂离子吸附能垒、石墨氮提升载流子浓度以减少电子传导阻力、介孔结构构建连续离子通道优化离子传输效率)为高效电子传输网络提供核心支撑。相比之下,N-FLG-H因高温固相反应存在明显缺陷:氮元素分布不均,SEM观察到颗粒严重团聚,直接减少有效活性位点;BET分析显示其以28.8 nm大孔为主,离子传输路径变长;XRD显示(002)峰宽增大,表明结构有序度下降。这些问题导致其电子传导受阻、离子扩散迟缓,各方面性能较N-FLG-A大幅降低。 1.2硼掺杂石墨烯 硼掺杂通过双重机制优化石墨烯电化学性能。一方面,硼原子的尺寸比碳原子大,可增大石墨烯层间距,提供更宽松的锂离子传输通道;另一方面,硼作为缺电子体,在石墨烯中诱导P型导电,硼原子将从石墨烯的π键中获得电子,形成缺电子系统,有利于锂离子的吸附,硼掺杂石墨烯的锂容量能得以显著增强。硼掺杂石墨烯由于降低了嵌入能垒而改善了锂离子的传输动力学。Liu等通过密度泛函理论计算锂原子在硼掺杂石墨烯纳米带(BGNR)上的吸附行为,研究发现,单个锂原子与BGNR的结合比与GNR的结合强得多,这归因于硼原子的掺杂引起了更强的Li-C结合力。通过计算得到锂离子在BGNR上的储存容量为783 mAh/g,因此硼原子的掺杂大大提高了锂离子的吸附和存储性能。Guo等采用密度泛函理论的第一性原理方法系统研究了不同硼掺杂浓度(3.125%、6.25%和18.75%)对石墨烯结构稳定性和储锂性能的影响规律:硼掺杂通过调控石墨烯电子结构,使石墨烯费米能级下移至价带内,形成P型掺杂,其中B6C26结构(掺杂浓度18.75%)具有最低的吸附能(-0.38 eV)、最大的Li吸附量(22个Li,对应理论容量1564 mAh/g),从而显著提升锂离子吸附容量。吸附锂离子后发生金属化转变,进一步加速界面电荷转移。硼掺杂可将锂离子扩散势垒降至0.12 eV,显著优于本征石墨烯(约0.4 eV),加速其在层间与面内的迁移;同时,硼原子引入导致晶格常数从9.898 Å扩大至10.065 Å,为锂离子嵌入提供更充裕的立体扩散通道,并有效缓解循环过程中的体积膨胀。Chang等研究了锂原子对各种掺杂石墨烯阳极材料(硼、氮、硫、硅)的吸附及应变对结合能的影响。结果表明,硼掺杂石墨烯在各类掺杂体系中表现出最强的锂吸附能,最高可达3.0 eV,是其他掺杂体系的2倍,这种强吸附能可有效抑制锂枝晶的团聚生长,为稳定储锂提供关键保障。Sahoo等以氧化石墨烯(GO)和硼酸(H3BO3)为前驱体,通过氢诱导热还原技术使硼原子掺杂到石墨烯中得到硼掺杂石墨烯B-G,XPS证实硼原子掺杂浓度为5.93%,硼原子以BC3构型掺入石墨烯晶格,并存在少量B—C—O键,见图2。B-G在100 mA/g电流密度下30次循环后显示出548 mAh/g的放电容量,容量保持率73%。在1 A/g的高电流密度值下放电容量达231 mAh/g,为石墨烯负极P-G容量的1.7倍。上述性能的提升主要归因于硼掺杂引入的多重协同效应:硼原子的缺电子特性增强对锂离子的吸附能力,BC3主导形成的活性位点则为锂离子提供额外存储空间,从根本上提升材料储锂容量上限。拉曼光谱证实B-G的ID/IG比提高至1.30(P-G为0.98),显著增加sp3缺陷密度,为锂离子提供更多表面吸附位点;TEM观察到表面褶皱增多,配合介孔结构(主要孔径75 nm)构建起三维扩散通道,这种结构不仅促进电解液快速渗透,更缩短了锂离子的扩散路径。此外,EIS测试表明B-G的电荷转移电阻(35 Ω)显著低于P-G(127 Ω),硼掺杂通过降低电荷转移电阻和锂扩散势垒,加速锂离子在层间与缺陷位点的迁移,最终展现出高倍率性能优势。Liu等[39]将硼酸和氧化石墨烯复合粉末在Ar/H2气氛中高温热解并酸洗、过滤和干燥得到硼掺杂石墨烯BG。XPS分析得硼原子掺杂含量为2.17%,B—C键特征峰证实硼原子以多种化学态嵌入石墨烯晶格,以B4C、BC3、BC2O和BCO2等形式存在。用SEM表征其锂沉积形貌,发现BG在不同的电流密度(0.1~0.5 mA/cm2)和沉积容量(0.05~2.5 mAh/cm2)下,锂均能均匀覆盖在表面而无枝晶沉积,这是因为硼掺杂诱导邻近碳原子发生亲锂性转变,从而实现锂离子的均匀、密集沉积。BG-Li|LiFePO4在0.5 C倍率下循环480次后容量保持率高达93.3%;在5 C的高倍率下容量为123 mAh/g,倍率性能优异。硼掺杂通过双重机制提升性能:一方面,硼原子邻近碳原子转变形成的亲锂位点加速锂离子捕获;另一方面,拉曼光谱(ID/IG=1.22)证实sp3缺陷密度增加,为锂离子提供了额外吸附位点,二者协同增强锂离子吸附与扩散动力学。无枝晶均匀沉积避免了SEI膜反复破裂导致的活性材料损耗和基体锂亲和力的衰减。作者还指出氮掺杂虽也能引入亲锂位点(主要集中在含氮功能基团),但强Li—N键易形成脆性Li3N引发SEI破裂,导致循环稳定性下降;而硼掺杂通过调节碳原子电子结构,提供分布更均匀、结合强度适中的亲锂位点,因此在长循环稳定性方面表现更优。 图2   硼掺杂石墨烯合成过程的示意图 1.3硫掺杂石墨烯 硫与碳具有相似的电负性,但硫具有更大的原子半径。硫掺杂通过形成更长的—C=S键诱导电荷重分布,调控石墨烯的能带结构与电导率,同时在石墨烯边缘形成扭曲结构,增加缺陷密度与活性位点暴露,促进锂离子吸附与扩散。Fan等采用球磨法在石墨烯纳米片边缘引入硫基团得到硫掺杂石墨烯纳米片TAGnPs。XPS分析显示硫原子掺杂量为6.3%,主要以—C=S和—C—S形式存在。DFT计算表明,—C=S的锂离子吸附能(-3.82 eV)显著负于石墨(-0.1 eV)和边缘氢化样品HGnPs(-0.35 eV),这是因为硫原子的孤对电子与锂离子形成强配位,同时—C=S键通过极化效应诱导碳骨架电荷重分布,进一步增强静电吸附作用。TAGNPs在0.02~1 V的电压范围内以0.5、1、2和5 A/g进行测试,其可逆容量分别为228.3、208.1、141.0和80.6 mAh/g;在1 A/g的高电流密度下1000次循环后容量为154.4 mAh/g,为石墨(59.4 mAh/g)的2.6倍,拥有优异的循环稳定性和倍率性能。球磨剥离过程增大了TAGNPs的活性比表面积,促进锂离子的快速扩散与存储,加之—C=S基团的强吸附协同,在保留石墨类长程有序层状结构(保障高导电性)的同时,显著提升锂离子存储能力。此外,低电荷转移电阻(15.2 Ω)表明其优异的电极动力学性能。边缘—C=S基团的法拉第赝电容既贡献额外容量又加速离子传输,使TAGNPs兼具强吸附性、高导电性与优异倍率性能。Gürsu等采用电化学剥离法,以石墨棒为阳极,Pt丝为阴极,Ag/AgCl为参比电极,在硫酸溶液当中分别施加三种循环扫描电位(-1.0~2.5、0.6~2.5、1.5~2.5 V)处理得到硫掺杂石墨烯(S-GP1、S-GP2、S-GP3);在2.5 V恒定电位下制备得到硫掺杂氧化石墨烯(S-GOP)。XPS分析证实硫以—C—S—C—和—C—SOx—C—(x=2,3)形式共价掺杂。恒电位法合成的S-GOP含最高比例—C—SOx—C—基团,而循环扫描法的S-GP样品在还原步骤中部分—C—SOx—C—被还原为—C—S—C—。拉曼分析得S-GOP和S-GP3的ID/IG比最高(1.088和1.052),缺陷程度较大。S-GOP和S-GP1、S-GP2、S-GP3在50 mA/g电流密度下放电容量分别为915 mAh/g、710 mAh/g、594 mAh/g和642 mAh/g;在100 mA/g的电流密度下循环100次后,S-GOP和S-GP1、S-GP2、S-GP3的放电容量分别为331 mAh/g、305 mAh/g、305 mAh/g、204 mAh/g,S-GOP的容量保持率最高(76%);在经过1 A/g倍率测试恢复到50 mA/g后,S-GOP和S-GP1、S-GP2、S-GP3电极分别保持了487、444、411、318 mAh/g的可逆容量,S-GOP表现最佳。硫原子的引入可通过改变石墨烯电子结构降低电荷转移电阻,提升导电性;同时诱导无序结构形成,提供更多储锂位点。通过容量贡献分析发现—C—S—C—的锂存储效率高于—C—SOx—C—。S-GOP表现最为优异在于其高缺陷提供了丰富的锂吸附位点,层间距扩大至0.36 nm利于锂离子扩散,以及大量含硫/氧官能团增强电极-电解液界面接触,显著增强界面反应活性,使初始容量达915 mAh/g。尽管高缺陷结构易引发界面副反应,但—C—S—C—键的自修复性部分抵消该劣势,使其同时具备良好的循环稳定性和倍率性能。相比之下,S-GP1虽然结构更有序(sp2杂化碳环数量48个,为最高),但—C—S—C—与电解液反应可逆性较低,在循环过程中导致容量衰减较快,循环性能较差。 1.4其他杂原子掺杂石墨烯 除氮、硫等常规掺杂元素外,磷、硅及卤族元素(氟、氯、溴、碘)的引入也可显著改变石墨烯的电子结构特性,其作用机制呈现显著的元素特异性。 磷比碳具有更低的电负性,因此磷的给电子能力更高,通常形成P型掺杂效应。磷中额外电子的贡献可以提高磷掺杂石墨烯中电荷载流子的密度。磷原子直径较大,可诱导石墨烯局部晶格畸变,不过磷掺杂石墨烯的难度也更大。Yang等通过密度泛函理论计算,探讨了四种磷掺杂石墨烯模型结构(P-C3G、OP-C3G、P-C4G、OP-C4G)的构效关系。C—P—O键形成是石墨烯稳定性和活性提升的关键,其诱导的电荷重分布使相邻C原子成为高活性位点。磷氧化后形成的氧化态三配位磷OP-C3G结构因C—P—O键的强相互作用表现最优:兼具低形成能(-0.36 eV)和低结合能(-15.39 eV),表现出优异的热力学稳定性和高活性位点。因此,磷掺杂石墨烯的设计应优先构建C—P—O键而非纯C—P键,以实现稳定性与活性的协同优化。Zhang等以GO为碳源、三苯基膦(TPP)为磷源在氩气气氛下1000℃退火1 h合成磷掺杂石墨烯(PG)。XPS分析磷原子掺杂含量为1.81%,主要以P—C和P—O键形式存在。PG在100 mA/g电流密度下循环80次后的可逆比容量为460 mAh/g,在2 A/g电流密度下的比容量约为200 mAh/g,且恢复至0.1 A/g时容量几乎无损失,表现出良好的循环和倍率性能。磷掺杂因低电负性在碳骨架上形成带正电的活性位点,通过电荷重分布增强对锂离子的吸附能力。此外,磷掺杂诱导的金属性电子结构可加速电荷转移,降低电荷转移电阻,从而加速界面反应动力学。同时,磷掺杂引入的拓扑缺陷(拉曼光谱中ID/IG值由GO的1.07增至PG的1.26)提供额外锂存储位点,且缺陷结构还能缓解循环中的体积膨胀应力。而P—O键能抑制电解液与电极的副反应,减少SEI膜增厚导致的容量衰减,确保电极的循环性能。值得注意的是,需控制磷原子掺杂量为1%~2%,过高导致过度缺陷会破坏碳骨架完整性,过低则电子调控效应不足、优化性能有限,此区间可实现储锂容量与稳定性的协同提升。 硅原子和碳原子的结合力较强,硅本身的锂储存容量比石墨高出约十倍。硅原子作为电子受体,其邻近碳原子形成额外的吸附点,显著增强锂离子的吸附能力,同时扩大的层间距促进电解液渗透和锂离子传输。Liu等以石墨烯和硅酸为原料,微波辐射处理后用氢氟酸蚀刻去除残留SiO2,离心、干燥获得硅掺杂石墨烯(SiG)。XPS分析得SiG-450(微波加热温度450℃)中硅以+2价态掺杂,硅原子掺杂含量为1.26%,红外光谱证实C—Si—O键的形成,拉曼光谱中ID/IG由原始石墨烯(PG)的0.27降至0.09,说明微波处理提高了石墨化程度。半电池测试中,SiG-450在0.1 A/g下容量达806 mAh/g,是未掺杂石墨烯PG(410 mAh/g)近2倍,这归因于硅掺杂提供的额外锂存储位点及石墨烯层间距增大。在1 A/g的电流密度下400次循环后容量由开始的260 mAh/g增加到714 mAh/g(PG仅280 mAh/g),因为随着循环的进行,分布在石墨烯边缘和表面的硅原子逐渐诱导生成更多结构缺陷,在充放电过程中被持续激活,成为额外的储锂位点;同时,微波辐射诱导的晶格有序化与电子结构调制形成协同作用,既保障了电子快速传输,又通过缺陷位点增强锂离子吸附,共同提升储锂容量与循环稳定性。在5 A/g的电流密度下循环400次后容量保持在145 mAh/g,库仑效率达99.83%,表明倍率性能优异。全电池(SiG-450/LiFePO4)在1 C倍率下循环200次后容量保持率86%。良好的倍率性能源于双重结构优势:一方面硅掺杂使石墨烯层间距扩大,为锂离子提供了充足的扩散通道和存储位点;另一方面,硅掺杂通过形成强C—Si—O键,有效限制了硅原子在充放电过程中的体积膨胀,配合低电荷转移电阻(EIS测试显示电荷转移电阻从PG的152 Ω降至86 Ω),使其在大电流密度下仍能保持高效的电荷传输能力。 卤素元素由于其较高的电负性和反应活性,常被用作掺杂剂以调控石墨烯的性能。卤素掺杂会诱导石墨烯的杂化状态从sp2向sp3转变,导致石墨烯片层发生结构畸变。作为P型掺杂剂,卤素元素掺杂可以增强石墨烯的导电性,Xu等在卤素气体(Cl2、Br2、I2)环境中通过球磨法制备边缘卤化石墨烯纳米片XGnP(X为Cl、Br、I),为了进行比较,还在氢气环境中球磨制备了边缘氢化GnP(HGnP)。XPS分析得Cl、Br、I的原子掺杂量分别为3.37%、2.99%、1.06%,C—X(X为Cl、Br、I)以共价键为主,Br、I掺杂中还检测到少量离子键,离子键的存在可提升其电化学活性。其中IGnP在0.1 C电流密度下的初始充电容量983.9 mAh/g;在0.5 C电流密度下可得到562.8 mAh/g的初始充电容量,500次循环后仍然能够提供458.0 mAh/g的充电容量,显著优于HGnP的208.5 mAh/g、ClGnP的229.5 mAh/g和BrGnP的210.6 mAh/g;在25℃下经过500次循环和1个月储存后,IGnP在100次循环结束时仍保持464.1 mAh/g的可逆容量,这表明其具有优异的结构稳定性,在10 C电流密度下的容量仍保持150 mAh/g左右。在IGnP中,碘掺杂量虽少,但其原子半径最大(1.33 Å),通过边缘官能团的空间排斥效应显著扩大石墨烯层间距,降低锂离子扩散势垒;同时,碘的高电负性诱导电极表面电荷重分布,增强对锂离子的化学吸附。其高比表面积(736.8 m2/g)提供大量的活性位点,进一步提升锂存储容量。EIS分析显示IGnP电荷转移电阻最低,表观活化能仅35.1 kJ/mol,显著低于其他样品(HGnP的38.7 kJ/mol,ClGnP的35.3 kJ/mol和BrGnP的39.4 kJ/mol),表明其具有最优的反应动力学。此外,适量的含氧官能团能促进稳定、坚固的SEI膜生成,减少电解液分解,从而保障了长期循环稳定性。文章也指出含氧官能团在放电过程中会与锂离子发生副反应,导致不可逆容量损失,这是石墨烯基电极普遍面临的问题,需通过精确调控官能团含量进一步优化。Luan等采用电弧放电法,以填充CFx粉末的石墨棒作为阳极,纯石墨棒作为阴极,在惰性气氛中采用电弧放电系统(>2000℃)制备了氟掺杂石墨烯,形成过程见图3,产物具有高纯度、低缺陷、分散性好等特点,可规模化生产(单次制备约2.0 g)。XPS分析证实氟的掺杂原子含量为29.17%,主要以半离子态(C—F)和共价键(C—F2/C—F3)形式存在,两者增强了石墨烯对锂的吸附能力。氟掺杂石墨烯在100 mA/g电流密度下有783.2 mAh/g的可逆容量;当电流密度升至10 A/g时,可逆容量仍有298.5 mAh/g;在1 A/g和5 A/g的高电流密度下循环1000次后的可逆容量分别为476 mAh/g和412 mAh/g,拥有出色的倍率性能和循环稳定性。氟掺杂石墨烯在首次嵌锂过程中原位形成的LiF纳米颗粒,不仅增大了石墨烯层间距(从初始的约0.35 nm扩大至0.40 nm),有效阻碍层间堆叠以保留离子扩散通道,还参与构建富含LiF的稳定SEI膜——该SEI膜有助于锂离子均匀沉积,减少枝晶形成,显著提升界面稳定性。此外,材料高C/O原子比(约61)和低缺陷特性保障了结构完整性与化学稳定性;优良的导电性配合褶皱表面提供的丰富活性位点,协同促进电荷传输与锂离子吸附,使材料具备优异储锂和倍率性能。 图3   (a) F-改性石墨烯形成过程的示意图;(b) 通过电弧充电法制备的F-改性石墨烯粉末的数字照片;(c)~(d) F-改性石墨烯的透射电镜图像;(e) STEM图像及其相应的EDX元素映射图像 2 共掺杂石墨烯 与单掺杂相比,共掺杂通过多种掺杂元素间的电子效应、空间效应及稳定性协同作用,能够突破单一元素掺杂的性能瓶颈,从而使石墨烯基材料表现出更为优异的电化学性能。由于氮原子半径与碳原子接近且掺杂能垒较低,更易嵌入石墨烯晶格形成稳定掺杂结构,因此目前研究中较为常见的共掺杂组合多以氮为基础,与硫、硼、氧及氟、氯等卤素元素形成多元掺杂体系。共掺杂石墨烯在锂吸附强度与电子结构调控方面展现显著优势。为提升电池的容量、倍率性能及循环稳定性提供了更高效的解决方案。 2.1氮硫共掺杂石墨烯 在石墨烯的共掺杂研究中,氮硫共掺杂是最为常见的组合之一,通过两种元素的协同作用不仅能同时促进电荷高效转移、提升锂吸附能力与化学活性,还能缓解单一元素掺杂导致的结构稳定性下降问题,从而显著提升石墨烯基材料在锂离子电池中的容量、倍率性能与循环寿命。Denis等系统揭示了氮硫共掺杂对锂离子吸附的协同增强机制,氮硫共掺杂石墨烯通过电子协同效应显著提升锂离子结合强度,其锂吸附能(-2.99 eV)显著优于单掺杂(如单一硼掺杂石墨烯中典型吸附能为-1.55 eV)。并阐明锂离子吸附对掺杂石墨烯电子结构的动态调控规律,为多功能石墨烯基材料设计提供理论框架。Cai等以石墨烯、二苄基二硫醚(硫源)、三聚氰胺(氮源)为原料,在900℃氩气气氛下热处理制备出氮硫共掺杂石墨烯(NSG),并在相同条件下制备了未掺杂PG。XPS分析得氮、硫掺杂量原子含量分别为5.42%和0.52%,氮以吡咯氮和吡啶氮为主,硫以噻吩硫(—C—S—C—)形式稳定嵌入碳骨架。NSG表现出优异的电化学性能:在100 mA/g的电流密度下首次可逆容量达1016 mAh/g(PG为400 mAh/g),循环50次后容量保持788.2 mAh/g,容量上升源于电极逐渐活化;在20 A/g的超高电流密度下,仍然保持250.1 mAh/g的容量(PG仅100 mAh/g),电流密度恢复至500 mA/g时容量回升至712.3 mAh/g,可逆性优异。氮因高电负性作为电子受体增强对锂离子的吸附,而低电负性硫作为电子供体提升局部电子密度,两者通过电负性差异协同降低锂离子嵌入能垒,加速界面反应动力学。拉曼光谱(ID/IG=1.12)显示共掺杂引入大量边缘缺陷,这是吡啶氮和噻吩硫嵌入碳层的共同作用,以提供高活性吸附位点;同时,噻吩硫结构还通过钝化碳表面抑制高缺陷结构引发电解液副反应,使循环50次后容量仍保持788.2 mAh/g。XRD分析证实石墨烯层间距扩大(0.356 nm),其中硫原子的空间位阻主导层间膨胀,氮原子通过键合稳定构型,协同优化锂离子扩散通道。此外,硫掺杂诱导的褶皱和介孔结构(BET比表面积775.7 m2/g)缩短锂离子扩散距离并提升电极反应动力学;氮掺杂则降低电荷转移电阻并保障整体导电网络完整性,确保长循环稳定性。综上所述,氮硫共掺杂通过电子结构调控、空间结构优化和结构稳定性增强的电子-空间协同效应,实现了高容量、高倍率与长循环的三重突破。 2.2氮硼共掺杂石墨烯 在石墨烯的共掺杂体系中,硼(缺电子)与氮(富电子)的共掺杂因二者电子特性的互补性而备受关注,该组合可通过电荷的协同调控平衡石墨烯的电荷分布,避免单掺杂存在的电子补偿效应,进而显著优化其导电性能。Zhang等将硼烷叔丁胺(硼源和氮源)和钴阳离子交换树脂(碳源)经高温(850、950、1100℃)热处理,在钴的催化作用下促进碳源石墨化,同时利用硼烷叔丁胺分解实现掺杂,最终得到氮硼共掺杂的三维多孔石墨烯(BN-3DG),还制备了未掺杂对照样品3DG950(950℃高温处理)。XPS分析证实BN-3DG中硼以BC3构型为主,氮以吡啶氮和吡咯氮为主。BN-3DG950在10 mA/g电流密度下首次放电容量1409 mAh/g,200次循环后容量保持1050 mAh/g,库仑效率近100%;4 A/g高倍率下,200次循环后容量仍达307 mAh/g,远高于3DG950(<200 mAh/g),高倍率循环后,在10 mA/g下容量可恢复至1050 mAh/g,展现出优异的储锂容量、倍率性能和循环稳定性。这种高性能源于氮硼共掺杂电子效应、空间效应和稳定性协同作用:硼(电子受体)与氮(电子供体)可协同调控碳骨架电荷分布,吡啶氮和吡咯氮提供孤对电子增强锂离子吸附,BC3构型硼形成缺电子中心优化电荷分布,共同提升石墨烯导电性(BN-3DG950电导率达904 S/m)和离子吸附能力。拉曼光谱(ID/IG约为1)与XRD结果(出现明显石墨峰)表明氮硼共掺杂引入大量晶格缺陷并实现了高度石墨化,结合高比表面积(1347 m2/g)和多级孔结构,显著增加了锂离子可存储位点。其中,硼的空间效应扩大锂离子扩散通道,氮的电子效应提升电荷传输效率,而互连的3D框架有效抑制片层堆叠,多级孔结构则可缓冲体积变化,这些使BN-3DG电极在长循环过程中既能维持稳定的结构完整性,又能保持优异的储锂能力。 2.3氮磷共掺杂石墨烯 氮与磷的共掺杂策略凭借二者的协同效应,可实现对石墨烯电子结构的精准调控,并引入缺陷和储锂活性位点,显著优化其在锂离子电池中的电化学性能。Ma等以MgO为多孔模板,(NH4)3PO4作为氮源和磷源,通过CVD法在900℃下热解CH4实现多孔石墨烯生长,并得到氮磷共掺杂石墨烯(PNG),还制备了对比试样:未掺杂石墨烯(G)、氮掺杂石墨烯(NG)、磷掺杂石墨烯(PG)。在PNG中,XPS分析确认磷以P—C和P—O键形式存在,氮以吡啶氮、吡咯氮以及石墨氮分布,表明有效共掺杂。其中合成的PNG2[MgO∶(NH4)3PO4质量比为2∶1]中氮、磷掺杂原子含量分别为2.6%、0.6%。PNG2在50 mA/g电流密度下可逆容量为2250 mAh/g,远超G的1197 mAh/g、NG的1500 mAh/g和PG的1360 mAh/g。150 mA/g电流密度下循环50周后容量提升36%(从1705 mAh/g提升至2313 mAh/g),显示出持续的活化行为;1 A/g电流密度下的容量为750 mAh/g,5 A/g电流密度下1500周容量无衰减,电化学性能优异。拉曼光谱显示PNG2的缺陷密度(ID/IG=1.83)显著高于PG和NG,证实共掺杂通过边缘位点创造了更多活性中心,为锂离子吸附提供充足位点。电化学阻抗分析显示PNG2的电荷转移电阻低于PG和NG,印证氮磷共掺杂协同可有效提升电荷传输效率。磷原子电负性比氮原子低,更易提供电子形成高载流子浓度,并主导层间距扩大和边缘活性位点创造;氮原子则通过孤对电子优化π电子云分布,与磷协同减少散射,使PNG2的电导率在所有样品中最高,显著降低电荷转移阻抗,加速电极反应动力学。此外,PNG2具备高比表面积(1840 m2/g)和分级多孔结构(2~10 nm),为锂离子提供了丰富的锂离子吸附位点和扩散路径。最后,氮磷共掺杂通过C—P/N—C键合稳定石墨烯晶格,与3D多孔结构协同缓解体积应变、抑制片层堆叠,同时减少SEI膜副反应,这种“电子结构调控-缺陷工程-多孔结构设计”多维度协同效应为高性能锂离子电池负极材料设计提供了关键思路。 2.4其他共掺杂石墨烯 氮和氧、氟、氯的共掺杂通过原子间的协同效应也能有效提升石墨烯的电化学性能。Sun等以生物质胞苷为碳、氮、氧源,氯化钠作为水溶性纳米晶体模板,在氮气气氛中700℃热处理1 h,水溶解去除氯化钠模板后冷冻干燥得到氮氧共掺杂石墨烯碳纳米笼(NOGCN)。如图4,TEM和SEM显示NOGCN具有自支撑的立方体中空结构。XPS分析得氮原子掺杂量为10.75%,以吡啶氮(30.94%)、吡咯氮(17.20%)、石墨氮(36.40%)和氧化氮(15.46%)形式存在;氧的掺杂原子含量为5.02%,以C=O、C—O—C和COOH形式存在。NOGCN在500 mA/g的电流密度下循环500次后的可逆容量为620 mAh/g,首次库仑效率为53.3%,后续循环库仑效率稳定在99.6%以上;在1 A/g的电流密度下运行1000个循环后可逆容量仍保持492 mAh/g;5 A/g高倍率下仍达190 mAh/g,电流密度调至100 mA/g时容量可恢复491 mAh/g,有着优异的循环性能和倍率性能。通过密度泛函理论计算得到吡咯氮/氧掺杂结构对锂离子吸附能达-3.03 eV,较纯石墨烯(0.93 eV)提升显著,表明掺杂显著增强了锂离子吸附能力。在NOGCN中,氮氧共掺杂通过多维度协同作用显著提升电化学性能:氮原子通过提供孤对电子增强锂离子吸附,氧原子主导层间距增至0.38 nm,有效降低锂离子嵌入能垒,与氮的吸附作用协同优化离子存储与传输效率。氮氧共掺杂通过引入的极性官能团显著提升材料表面极性,其电解液润湿性优于未掺杂样品,配合石墨烯纳米笼的自支撑多孔结构,加速离子扩散动力学。此外,石墨烯纳米笼的自支撑多孔结构可抑制片层堆叠,缓冲充放电过程中的体积变化。氮氧共掺杂还能通过极性作用抑制电解液过度分解,促进形成稳定SEI膜,提升循环性能。该制备方法以生物质胞苷为原料,氯化钠模板可完全回收,全程环保可持续,为高性能锂离子电池负极材料的设计提供了可行思路。 图4   NOGCN的形态和结构特性:(a)~(c) NOGCN的透射电镜图像;(d)~(e) HRTEM图像;(f)~(g) SEAD图案;(h) 经过去离子水清洗的NOGCN的原子力显微镜图像 Li等通过水热法处理(180℃,24 h)氧化石墨烯(GO)与氟化铵(NH4F)分散液,反应后洗涤、冷冻干燥得到氮氟共掺杂石墨烯(NFG),作为对比,还制备了NG、氟掺杂石墨烯(FG)和还原氧化石墨烯(rGO)。XPS分析证实NFG中氮以吡啶氮(38.1%)、吡咯氮(40.4%)、石墨氮(21.3%)形式存在;氟以离子型(35.2%)、半离子型(42.7%)、共价型(22.1%)C—F键形式存在。在NFG-LFP全电池测试中,1 C下500次循环后容量保持率超70%(rGO、FG全电池均在350次内失效,NG全电池500次循环后比容量低于90 mAh/g)。10 C下的容量达103.3 mAh/g,是四种材料中最高的。机理研究表明,FG因C—F键可快速生成LiF,但LiF的低电子电导率导致电极表面局部电流密度分布不均,造成FG的SEI膜局部破裂与重构,最终诱发锂枝晶生长。氮掺杂虽能提升亲锂性,但单一氮掺杂无法抑制高载量沉积时的电流集中,NG表面也出现锂团聚和枝晶生长,氮掺杂还易引发Li3N生成,持续消耗活性锂。氮氟共掺杂的协同调控在于:氮掺杂以吡啶氮、吡咯氮为主,通过提供孤对电子构建亲锂位点降低锂嵌入能垒,同时提升电子导电性,弥补氟掺杂导致的亲锂性不足和导电性下降,为均匀锂沉积提供电荷传输保障;氟掺杂以C—F键形式存在,可加速形成富含LiF的稳定SEI膜,LiF的高界面能可阻挡电解液渗透,减少Li3N生成路径,从而抑制氮掺杂易引发的SEI反复破裂与活性锂过度消耗,氮氟共掺杂石墨烯通过协同效应在枝晶抑制、循环稳定性和倍率性能上获得了定量化的显著提升。 Liu等采用溶剂热法,以四氯化碳(CCl4)作为碳源和氯源,吡咯作为氮源,金属钾为脱氯剂,在200℃反应釜中反应12 h形成石墨烯(金属钾剥离氯原子形成C=C键)并完成氮氯的原位掺杂,得到氮氯掺杂多孔石墨烯(N/Cl-PG),为探究双掺杂协同效应,还制备了氮掺杂石墨烯(N-PG)、氯掺杂石墨烯(Cl-PG)和纯石墨烯(PG)作为对比样品。XPS分析得到N/Cl-PG中氮掺杂原子含量为2.81%[以吡啶氮(12.2%)、吡咯氮(34.4%)、石墨氮(46.7%)、吡啶-N-氧化物(6.7%)形式存在]、氯掺杂量为2.08%(以C—Cl共价键形式存在)。N/Cl-PG在100 mA/g电流密度下首次容量达1200 mAh/g(对比样品中N-PG容量最高,约600 mAh/g),初始库仑效率为54.2%(高于N-PG的44.7%和Cl-PG的43.7%);在1 A/g电流密度下循环500次后表现出1010 mAh/g的可逆容量(对比样品中N-PG循环450次后容量约350 mAh/g,Cl-PG循环500次后容量约300 mAh/g,PG则衰减更快),在5 A/g高电流密度下容量为456 mAh/g,循环1800次后容量保持率94.9%(对比样品均快速衰减),优异性能证实了氮氯双掺杂的协同优势。N-PG循环中石墨氮向吡啶氮转化导致结构不稳定,易出现SEI增厚和活性锂消耗;Cl-PG缺乏氮的导电性补偿作用,高倍率下锂离子堆积而极化严重。N/Cl-PG的优异性能归功于结构改性和杂原子掺杂的协同作用:在N/Cl-PG中,多孔结构可有效抑制石墨烯片层堆叠,其高比表面积(BET比表面积292 m2/g)增加反应活性面积,提供更多锂离子存储位点并促进电解液渗透。吡啶氮和吡咯氮通过强电负性增强对锂离子的化学吸附,提供额外存储位点;石墨氮则显著提升电子导电性,弥补单一氯掺杂导电性的不足。氯掺杂不仅使层间距扩大(0.36 nm),还以C—Cl共价键形式引入sp3杂化缺陷,增强电容贡献(动力学分析表明电容行为主导储锂过程)。此外,氯的引入可抑制氮掺杂易引发的SEI膜过度增厚和活性锂消耗。氮氯共掺杂通过引入大量缺陷并提升比表面积,进一步增强锂离子吸附能力与扩散动力学,同时降低SEI膜电阻和电荷转移电阻,使共掺杂材料整体性能远超单一掺杂材料。 3 结论与展望 杂原子掺杂石墨烯通过有效调控石墨烯电子特性、引入缺陷和活性位点、扩展层间距等,展现出超越原始石墨烯的优异电化学性能。本文系统阐述了氮、磷、硫、硼、硅及卤族元素等杂原子掺杂石墨烯在锂离子电池负极中的研究进展。 研究结果表明,杂原子掺杂效果主要受掺杂原子半径、电负性、元素组合、键合类型以及掺杂方式等因素的影响。石墨烯的杂原子掺杂根据掺杂元素数量的不同分为单掺杂和共掺杂。单掺杂因原子半径、电负性、键合类型等差异能引发石墨烯网络极化,有效改变石墨烯的电子能带结构,呈现N或P型掺杂,增强石墨烯与锂离子之间的相互作用、降低锂离子嵌入能垒并改善其电子导电性。同时掺杂引入的拓扑缺陷与储锂活性位点,原子半径差异和键合类型改变导致的晶格畸变等均可改善石墨烯的锂离子存储性能与传输动力学。不同掺杂方式会影响石墨烯介孔结构、掺杂位置、浓度、键合状态等,从而对石墨烯的结构、电子性质及锂离子存储性能等产生影响。为更直观地对比不同掺杂体系的基本特性,表1系统总结了单掺杂石墨烯体系的关键信息,具体涵盖典型制备方法、主要构型/键型、核心作用机制,以及各体系的优势与面临的挑战。 表1   单掺杂石墨烯体系基本特性对比 共掺杂通过不同掺杂元素间的电子效应、空间效应及化学稳定性的协同作用,能够突破单一元素掺杂的性能瓶颈,从而使石墨烯基材料表现出更为优异的电化学性能。氮硫、氮磷、氮硼等共掺杂体系通过电子效应和空间效应的协同调控,优化石墨烯的电子分布、层间结构及面内活性位点与缺陷结构,进而增强锂离子结合强度,其锂吸附能超单掺杂体系。共掺杂通过不同杂原子间化学键的相互牵制,可抑制单掺杂时的结构退化与活性位点衰减,协同调控SEI膜的形成过程与结构稳定性,进而改善循环性能,实现高容量与高稳定性的兼顾。表2则针对共掺杂石墨烯体系展开与表1逻辑一致的系统性总结,为后续高性能锂离子电池负极材料研发中的掺杂体系筛选、工艺参数优化提供直接且具有指导性的参考意见。 表2   共掺杂石墨烯体系基本特性对比 未来需重点研究低成本、规模化、高效的杂原子掺杂技术路径。在制备工艺层面,开发如等离子体辅助球磨、微波快速掺杂等绿色、低能耗掺杂工艺,通过引入等离子体、微波等外部场能,协同或部分替代传统的高温热处理过程,实现高效、节能、环保和可控制备;在研究层面,应聚焦于杂原子空间分布的可控掺杂技术,实现精准调控掺杂元素种类、含量及分布;同时,需加强原位表征技术的应用,以揭示杂原子在SEI膜形成与演化过程中的作用机制,并融合DFT等计算模拟方法,实现对掺杂策略的精准定向与设计,系统优化掺杂元素种类、组合及配比,从而实现电极材料界面稳定性与电化学性能的协同优化。最后,可将石墨烯杂原子掺杂技术与结构设计策略相结合,并将其应用于硅、锗、锡等金属及其金属氧化物纳米粒子体系中,构建高性能锂离子电池负极。通过上述多维度技术突破,推动杂原子掺杂石墨烯锂离子电池负极从实验室研究向产业化应用的转化,进一步挖掘其在高能量密度、高功率密度锂离子电池中的应用潜力。 第一作者:王良旺(1990—),男,博士,高级工程师,研究方向为石墨烯材料研发及检测; 通讯作者:刘斌,高级工程师,研究方向为石墨烯材料研发及检测。

投稿与新闻线索:邮箱:tuijiancn88#163.com(请将#改成@)

特别声明:企业推荐网转载其他网站内容,出于传递更多信息而非盈利之目的,同时并不代表赞成其观点或证实其描述,内容仅供参考。版权归原作者所有,若有侵权,请联系我们删除。

联系我们

邮箱:tuijiancn88#163.com(请将#改成@)