4月1日,南方电网公司2026年主网一次设备第二批批次招标项目招标。
招标范围包括500kV半封闭紧凑式组合开关电器(HGIS)、110kV-500kV全封闭组合开关电器(GIS)、500kV油浸式铁心并联电抗器、35kV-500kV交流电力变压器、110kVSF6气体交流电力变压器、550kVSF6罐式断路器、500kV交流隔离开关、500kV电容式电压互感器、500kV站用避雷器、±500kV直流线路避雷器、换流站构支架钢结构、固定式GIS局放在线监测装置、电力开源物联版固定式GIS局放在线监测装置、色谱型变压器油中溶解气体在线监测装置、光谱型变压器油中气体在线监测装置、电力开源物联版色谱型变压器油中溶解气体在线监测装置。
详情如下:
南方电网公司2026年主网一次设备第二批批次招标项目招标公告
(项目编号:CG2700022002279200)
1.招标条件
南方电网公司2026年主网一次设备第二批批次招标项目,招标人为中国南方电网有限责任公司,项目资金来自自筹资金,出资比例为100%,资金已落实。该项目已具备招标条件,现对本项目进行公开招标。
2.项目概况和招标范围
2.1项目概述:根据公司2026年集团物资采购工作安排,超高压、广东、广西、贵州、云南、海南电网公司,深圳供电局等单位申报了主网一次设备的有关需求,根据年度采购计划组织开展本批次的招标工作。
2.2招标范围:包括500kV半封闭紧凑式组合开关电器(HGIS)、110kV-500kV全封闭组合开关电器(GIS)、500kV油浸式铁心并联电抗器、35kV-500kV交流电力变压器、110kVSF6气体交流电力变压器、550kVSF6罐式断路器、500kV交流隔离开关、500kV电容式电压互感器、500kV站用避雷器、±500kV直流线路避雷器、换流站构支架钢结构、固定式GIS局放在线监测装置、电力开源物联版固定式GIS局放在线监测装置、色谱型变压器油中溶解气体在线监测装置、光谱型变压器油中气体在线监测装置、电力开源物联版色谱型变压器油中溶解气体在线监测装置;需求单位分别为超高压、广东、广西、贵州、云南、海南电网公司,深圳供电局。
2.3招标项目所在地区:广东、广西、云南、贵州、海南。
2.4资格审查方式:应用投标截止时间前南方电网公司最新供应商资格预审结果/资格后审。

2.5招标分类:专项。
2.6标的清单及分包情况,标包具体需求见公告附件:

保证金按物资品类/标的收取,金额见下表:

2.7本项目采用融资租赁合同的物资如下:

注:
1、可开展融资租赁业务的范围应属于单项合同金额在100万元及以上的基建项目,且符合上述指导目录中相关物资品类;非基建项目或单项合同金额在100万以下的基建项目可不开展融资租赁业务。
2、在公司中标结果发布后的30天内,由各分子公司按中标结果通知签订合同(各标包须按合同文本要求和南网融资租赁有限公司签订三方合同,储备等有相关要求的物资融资租赁关系可提前结束)。其中有关藏粤直流工程的需求,由广东藏粤直流电力运营有限公司和超高压公司共同签订合同。
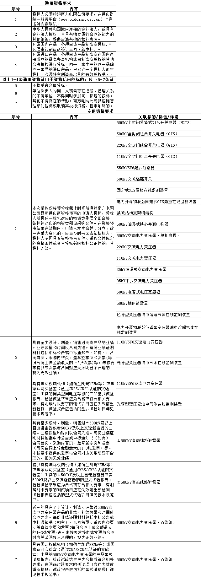
3.投标人资格要求

注:
1.本项目所有业绩的时间要求均以月为单位,近三年为投标截止时间前36个月。仅计算供给业主(最终用户)的供货业绩。投标人的“贴牌”业绩或提供给其他制造商的供货业绩为无效业绩;投标人的子公司、母公司或其他兄弟单位的非投标人制造的同类产品业绩为无效业绩。
2.如包内存在不同类别的设备材料,投标人须分别满足包内各类别设备材料的商务资格及技术要求方可视为满足此包的资格要求。
3.对于同一标包内的特殊要求设备、新产品或个别规格超出了上述要求的非标设备,由评标委员会参照资格要求进行评议,决定是否认同其符合资格。
4.物资品类评价对应目录和取分规则如下:

投稿与新闻线索:邮箱:tuijiancn88#163.com(请将#改成@)
特别声明:企业推荐网转载其他网站内容,出于传递更多信息而非盈利之目的,同时并不代表赞成其观点或证实其描述,内容仅供参考。版权归原作者所有,若有侵权,请联系我们删除。